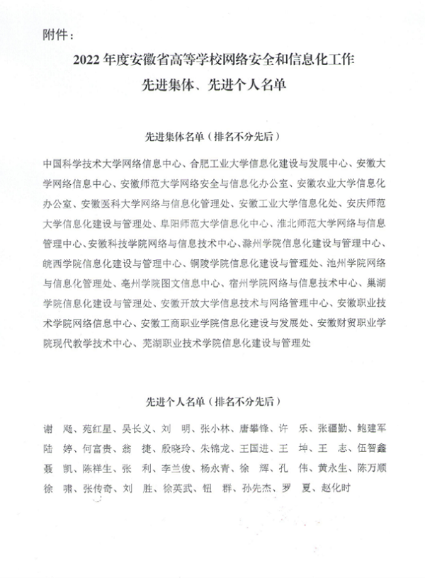
近日,安徽省高等学校网络安全和信息化协会发布《关于公布2022年度安徽省高等学校网络安全和信息化工作先进集体、先进个人评选结果的通知》,经过层层推荐和专家评审,学院再度荣获2022年度网络安全和信息化工作先进集体,信息化建设与发展处聂凯同志被评为先进个人。这是继2016、2017、2018和2020年之后,学院第五次获此殊荣。
2022年,学院网络安全和信息化工作紧紧围绕上级部署、学院“十四五”规划和智慧校园建设要求,以高质量发展为目标,以改革创新为动力,以智慧校园建设和网络信息安全工作为重点,坚持“统筹规划、分步实施、整体推进、注重应用”的原则,全面推进校园网络基础建设、数据管理、信息化支撑教育教学、师生素养提升等年度信息化建设任务,圆满达成了预期目标。
2023年,学院将进一步推进智慧校园建设,加快推进5G、物联网、大数据等新技术与学院发展各领域、各环节的深度融合,提升网络安全检测和防护能力,打造良好的信息化生态体系,促进学院网络安全和信息化工作高质量发展。(撰稿人:刘钊颍,审核人:朱炜)

